The effect of NMN on brain aging
In June 2019, the University of Oklahoma published a study: intraperitoneal injection of NMN has a significant protective effect on the cerebral microvessels of aging mice.
The normal operation of brain function is inseparable from the neurovascular coupling mechanism (NVC). The weight of the human brain accounts for only 2% of the body weight, but its oxygen consumption accounts for 20% of the total resting oxygen consumption of the body. Vascular coupling (NVC) ensures the delivery of oxygen and nutrients required by the brain and the discharge of metabolites.
Increased oxidative stress and brain microvascular endothelial dysfunction impair neurovascular coupling (NVC) with age, ultimately leading to cognitive decline.
The researchers injected 500 mg/kg body weight of NMN into 24-month-old mice (equivalent to 60 years old in humans) for two consecutive weeks, and found that NMN can reduce the oxidative stress of the brain microvascular endothelium, improve endothelial function and rescue aging Neurovascular coupling (NVC) responses in mouse cortex.

Figure: NMN improves microvascular endothelial function and rescues neurovascular coupling in aged mice
In April 2020, the research team at the University of Oklahoma also released another important study: NMN can restore cellular NAD+ levels in aging mice, activate Sirt1, thereby rescuing neurovascular function, increasing cerebral blood flow, and improving cognitive function. cognitive ability.
Age-related neurovascular dysfunction is recognized as a key contributor to the pathogenesis of vascular cognitive impairment and neurodegenerative diseases, including Alzheimer's disease.
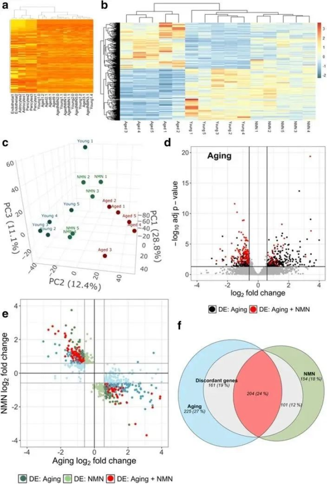
The researchers injected NMN intraperitoneally into 24-month-old mice for two consecutive weeks, detected the expression of related genes, and analyzed the data with the mice in the control group. The results found that after injecting NMN, differential expression of Of the genes, 204 returned to youthful expression levels.

Figure: NMN reverses age-related gene expression in vascular nerves
In addition, researchers also discussed the feasibility of combining NMN with other components. For example, a 2014 study showed that resveratrol could improve brain microvascular endothelial function and rescue neurovascular coupling reactions in aged mice. Then, the effect of the combined application of NMN and resveratrol is a research direction worthy of attention in the future.
In 2021, the world-renowned Mayo Clinic published a paper in Cancer Research, exploring the protective role of NMN in preventing chemotherapy-induced memory dysfunction.
Because chemotherapy can cause neurotoxic side effects, and then cause cognitive impairment (CICI). After establishing a mouse CICI model based on cisplatin chemotherapy, the researchers found that cisplatin inhibited the NAD+ level of neurons in vivo, leading to memory dysfunction.
However, after 4 cycles of pretreatment with NMN (250 mg/kg/day) in mice 4 hours before cisplatin, NMN was found to have a neuroprotective effect and prevent cisplatin-induced memory recognition deficits.

Figure: NMN prevents cisplatin-induced cognitive impairment
In March 2022, the research team of Zhejiang University School of Medicine published the results in Nature Communication, showing that after supplementing NMN, the expression of SIRT2 was activated and the ability of remyelination was restored, which shows that NMN has great potential in preventing the aging of the nervous system .
With age, an important manifestation of human brain decline is the aging of myelin, which in turn drives the aging of the central nervous system (CNS), which in turn leads to neurodegenerative diseases. The underlying mechanism is related to the reduced remyelination capacity of oligodendrocyte progenitor cells (OPCs).

Figure: Increasing NAD+ levels can help delay central nervous aging
The study found that by supplementing NMN to increase the level of NAD+ in the brain, activate SIRT2 and induce it to enter the nucleus, rejuvenate the oligodendrocyte progenitor cells OPC, help delay the aging of myelin in the central nervous system, and enhance the regeneration of myelin in the central nervous system .
*Special note - This article is for informational purposes only and cannot replace a doctor's treatment diagnosis and advice. It should not be regarded as a recommendation or proof of efficacy of the medical products involved. If it involves disease diagnosis, treatment, and rehabilitation, please be sure to go to a professional medical institution to seek professional advice.
Tag: nmn age science, nicotinamide mononucleotide factories, China NMN Factory Direct Sales factory, nmn supplement, NMN,
PREVIOUS: Glutathione and Cancer
by GSHWORLD
GSHWORLD is China Biological API Manufacturer. China NMN Supplements powder suppliers & best NMN benefits raw material Factory.




